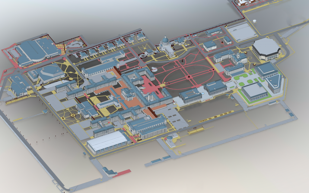
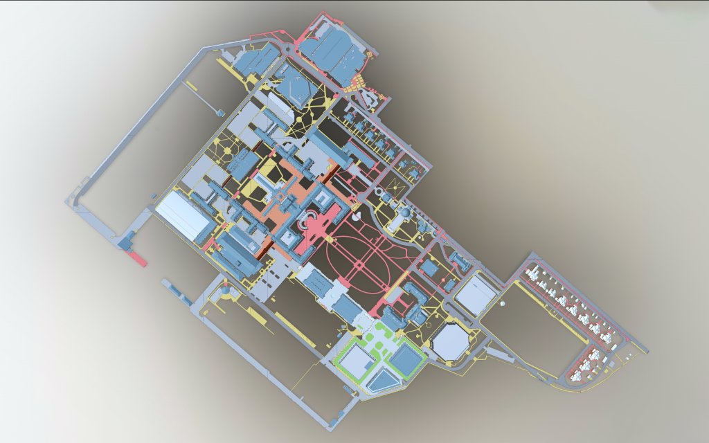
The team at BIMstream was hired to model 1800 acres of the US Naval Academy at Annapolis. We used data provided by the facilities in order to deliver a Revit model as well as build a Reality Mesh for use in virtual reality.
Versar’s goal was to use our model of the topography and buildings to visualize and strategize ways to combat the rising sea levels affecting their campus.







